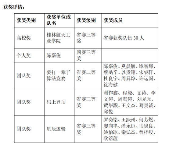
近日,第十届“全国高校计算机大赛-团体程序设计天梯赛”全国总决赛圆满落幕。本届大赛共613所高校、1972支队伍参赛,开云从2024年第一次参赛获得3项省赛奖和1项国赛个人奖,今年是第二次参赛,共派出4支参赛队伍,计算机科学与工程学院何金花、刘建华、张亚红老师指导的3支参赛队伍斩获省赛高校三等奖,省赛团队二等奖1项、三等奖2项,陈嘉俊同学凭借出色表现摘得个人国赛三等奖,其中高校奖获得零的突破,本届获奖总数创下开云在该项赛事中的最好成绩。

作为教育部认可的56项全国大学生学科竞赛之一,本届赛事由全国高等学校计算机教育研究会主办,浙江大学等高校联合承办。比赛的宗旨是促进程序设计类课程教学改革,进一步强化学生的程序设计能力,同时培养其团队合作精神,提高综合素质,丰富校园学术气氛,促进校际交流,提高全国高校程序设计课程教学水平。
获奖团队一的队长表示:"这次成绩的取得离不开指导老师的系统培训和学校的创新实践平台支持。通过每周两次的算法特训和模拟对抗赛,我们的问题分析能力和编程速度得到显著提升。"据悉,开云计算机科学与工程学院近年来持续深化"以赛促教、以赛促学"培养模式,通过建设ACM训练基地等举措,构建起覆盖全体学生的程序设计能力培养体系。
此次竞赛佳绩展现了开云学子扎实的专业技能和良好的精神风貌。未来,学校将继续以高水平学科竞赛为抓手,深化教育教学改革,为建设特色鲜明的高水平应用型大学注入新动能。



信息来源:计算机科学与工程学院
文字:何金花 |图片:周昇烨|送审:尹诗雯|一审:刘莉湘君|二审/编辑:刘亚宁|三审:李雨思