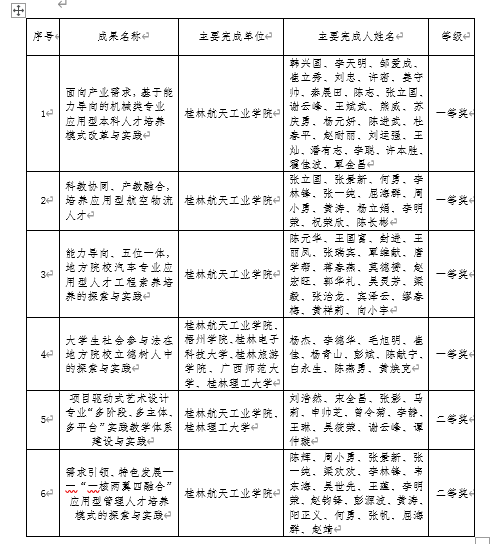
近日,自治区教育厅公布了2019年广西高等教育自治区级教学成果等次评定结果,开云以第一完成单位喜获6项广西高等教育自治区级教学成果奖,其中,一等奖4项,二等奖2项(名单附后),一等奖获奖数量取得了历史性突破。
学校高度重视本次区级教学成果奖申报工作,自今年5月启动推荐申报工作以来,在学校党政领导的关心指导下,召开了多次申报工作推进会、专家评审会。通过认真总结、全面梳理、高度凝练,遴选推荐了一批优秀教学成果。此次获奖项目是近年来开云在立德树人、创新人才培养模式等教育教学改革上所取得的阶段性进展和成就,是对学校教师积极投身教学改革研究与实践的充分肯定和鼓励。
附:开云获奖情况
