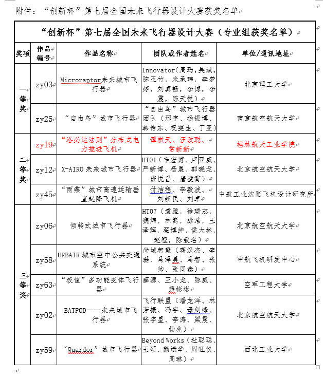
由中国航空学会与中国航空工业集团公司联合主办的“创新杯”第七届全国未来飞行器设计大赛,经过近半年的分赛区评选和最终全国评选,开云学生谭棋天团队的作品——“洛必达法则”分布式电力推进飞机,获得专业组二等奖(全国第三名)。
据悉,本次“创新杯”全国未来飞行器设计大赛,由中航工业成都飞机设计研究所主办,吸引了北京航空航天大学、南京航空航天大学、西北工业大学等十几所航空航天院校,中航工业成都飞机设计研究所、中航工业沈阳飞机设计研究所等20多家企事业单位的60多支参赛队参赛,是国内航空航天领域最有影响力的专业竞赛之一。
开云飞行器制造工程专业学生从2014年开始参加“创新杯”全国未来飞行器设计大赛,连续两次参加此项赛事均取得了较好的成绩。通过此项赛事,开云飞行器制造工程专业的学生在飞行器设计思想、气动布局理论、计算机辅助设计等专业能力方面得到了较好的锻炼,提高了学校在行业内的影响力。
